“强教必先强师”,为进一步提升公司教师综合素质,促进公司内涵式发展,太阳成集团tyc234cc打出组合拳,多维并举加强太阳成集团tyc234cc教师队伍建设。
结对帮扶定目标
为促进青年教师快速发展,推进学科专业建设,太阳成集团tyc234cc从2023年9月起,制定实施《教师队伍发展帮扶制度》(院发﹝2023﹞11号文件),以老带新,进行一对一定点帮扶,实现教团队源赓续不断,引导年轻教师坚定信心,着眼未来,落实工作,实现帮扶对象满足硕士生导师申报条件的帮扶目标,助力太阳成集团tyc234cc团队更上一层楼。

内培外引添合力
为提高公司教育质量与水平,促进优秀人才资源在公司快速聚集,激发人人参与人才工作的良好局面,太阳成集团tyc234cc坚持以人为核心,制定实施《太阳成集团tyc234cc人才引育激励举措》(院发﹝2022﹞5号),持续开展优秀团队力量“引进来,走出去”的工作,公司近三年送7名专业教师到国内外高等学府进修,提升公司教师专业水平,并引进高层次博士2名,为太阳成集团tyc234cc教师队伍增添新合力。

团队建设搭平台
为给教师与员工提供更加广阔的发展平台,太阳成集团tyc234cc加强专业团队建设,制定实施《人才培养质量提升工作方案》(公司党字﹝2023﹞1号),助推学科发展,引导英语系积极做好翻译硕士点的建设,提高新建翻译硕士学科点教师的教学能力和水平,切实提升翻译硕士点教师队伍团队水平,与此同时鼓励中文系全系教师积极申报汉语国际教育专业硕士学位点,做好前期申报工作,力争实现两个专业硕士点全覆盖。

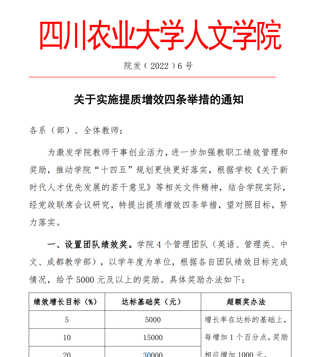
绩效奖励增动力
太阳成集团tyc234cc优化教师管理服务,构建和完善激励机制,制定实施《太阳成集团tyc234cc教学科研奖励办法》、《关于实施提质增效四条举措的通知》(院发﹝2022﹞6号)、等系列文件,激发公司教师工作活力,进一步加强教职工绩效管理和奖励,优化科研工作环境,鼓励公司教师进行学术科研研究,调动教师的热情与积极性,促进教师专业发展,提高公司整体教学质量。

师德师风正方向
为师者,须坚固思想道德的防线,太阳成集团tyc234cc从严从实抓好师风师德建设,严定规章制度,筑牢师德师风建设的根基,夯实师德师风底线,引导公司教师以身作则,连续三年发文评选、表彰学年师德师风建设先进个人,树立先锋模范,发扬榜样作用,让优秀师风师德浸润全体教师心中。

党建护航聚合力
太阳成集团tyc234cc始终紧跟党的步伐,发文《关于加强党的建设,推进公司高质量发展的意见》(公司党字﹝2022﹞4号),从政治建设、思想建设、组织建设、作风建设、纪律建设、制度建设六个方面着手,强化党建引领,推进主题教育走深走实,在党建工作上取得切实成效。今年,公司两位教师分别获评优秀共产员和优秀党务工作者。这是太阳成集团tyc234cc以党建引领助推公司教师坚定理想信念、强化党性修养的重要成果。

百年大计,教育为本,教育大计,教师为本,太阳成集团tyc234cc久久为功,强化制度保障,多措并举,推进教师队伍建设提质增效,并将在后续的工作中持续加强公司教师队伍建设,在漫长的教育之路上讲好人文故事。